(2026) The Key Metrics of a Cartoon TV Series Production

As you know, Animation Productions are like all projects. To manage them properly, you need to track KPIs and particular events. Tracking…

6 years ago   •   6 min read

By Gwénaëlle Dupré
Table of contents

Like any project, to manage an animation production properly, you need to track KPIs and specific events. Tracking numeric data gives a complete overview of your project while being able to analyze the situation at a smaller scale. Watching a set of events allows reacting quickly to changes. In this article, we are going to list the main things you must track to manage your production well.

The KPIs we are interested in are related to budget and schedule. An important thing to consider is that, most of the time, the production doesn’t have access to all the money from the beginning. The contracts defines various milestones that trigger payments (ex: the validation of a given number of episodes for a given building step). Therefore, your numbers are tightly coupled to deadlines. That’s you must be ready to watch your dates as you watch your numbers.

Now that we set up the frame for this article, let’s go into the details and see what does it mean for your production!

In this article, we won’t cover quality and focus more on the budget and the schedule.

What to track

The budget

The main thing to do is to track costs on a monthly and weekly basis. The idea is to have a document that forecasts the expenses according to the planned budget.

Then, you have to write another document to compare the actual costs to your predictions. You will have a global view of reality versus forecast. Quotes and invoices should be systematically confronted and of course it’s important to include cash milestones too.
You need to always have an eye on the cash flow. This way, you will be aware of any excessive costs or planning changes.

The Schedule

Because you have all the milestones in the contract, you already know which stage and number of episodes need to be delivered. You can follow your budget and set your numbers on a weekly or monthly scale accordingly.

The easiest way to keep track of the schedule is to use the technique of double planning. You need to double all the lines of tasks on your schedule. You should keep the first one as a reference, and never update it. You only have to update the second version. It’s an excellent way to see where the production is compared to what was decided.

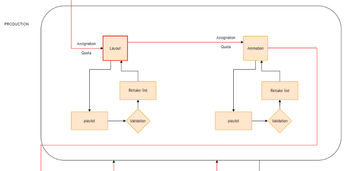
Quotas

The definition of a quota is the number of frames (or seconds) validated per day. Reaching your quota goals sets the rhythm for the production. That’s why they matter a lot.

Determining the quota per artist depends on three variables: how many frames (or seconds) must be done, how long the episode lasts, and how many people are in the team. Quotas need to be adapted for each artist. For instance, you don’t expect the same amount of productivity from a junior or a senior artist. Quotas also rely on the difficulty of a shot. The nature of the animation and the number of characters on the screen have a lot of impact. In other words, you can’t ask an animator to spend the same amount of time on a calm shot with only one character on the screen, as on a shot with a charging cavalry.

The interpretation of quotas is straightforward: if they are respected, it means that the production is on time. If productivity is higher than the expected quota, you are going to finish earlier. If it’s lower, you will be late.

The goal behind this indicator is to identify who among the artists meet difficulties and is unable to meet the quotas. You know too who is above the average and, you can assign more tasks to the most productive artists to compensate those who are late.

Quota must be tracked at the artist level, but, additionally, it’s essential to follow the quota average of the whole team. You will see how things are going for the entire group.

Retake rate per “take”

The second numerical indicator to watch is the retake rate. We call “retake” a comment/feedback given on a task that requires to work on it again. For example, when modeling a character, the Director can ask to reshape the nose.

The retake rate is the percentage of retake per take number per building step. The goal is to monitor the progress and quality of the episode. When the studio outsources specific steps, the maximum number of back and forth that is allowed is set in the contract. It’s another reason to track this number.

It is common for the first episodes to have a very high retake rate (up to 70%). The main reasons behind this are the pipeline learning curve, the time to get used to the Director’s demands or /and the time to define precisely the style. But after the first episodes, if your shots have too many retakes (especially more than three retakes), it’s often a sign of a problem that you should fix quickly.

If a shot has a lot of retakes, it can mean several things:

  • The brief is unclear. In this case, it’s better to sit down and talk with the Artist and the Director to clear things up.
  • The shot is more complicated than the artist’s capabilities. It’s useless to keep on giving retakes. If the artist didn’t succeed in the first two takes, there is little chance that he will succeed afterward. It is better to assign this shot to another artist.
  • The artist may have too much to do in the time allocated and, therefore, not have time to do it right. The artist and their supervisor can discuss the amount of work required, and perhaps dispatch the tasks to other team members.
  • Conflicts can occur. The artist or the Director can be wrong and didn’t want to change their opinion. In this case, only having one-to-one discussions with them will solve this problem.

To sum, what you must track is the percentage of validation and retake for each review round.

Burndown chart

The goal of the production tracking is to know if the production is still in the rails. The simpler way to achieve that is always to follow if the validations are on time. To monitor this, we can borrow the technique of the burndown chart from the agile method. This tool allows you to monitor production visually and have a faster reaction.

Daily routine for Production Managers

We listed the main aspects to track to make sure that everything is running well. In the following, we are going to turn this into a daily routine. This is what we recommend you to do when you start a new day.

For each of the following actions, if you have to change something, talk to the artists and the supervisor of the related department. See with them what changes can occur on the schedule and the assignations prior to taking any decision.

1 Quotas: Artists above and below average
The goal is to identify who among the artists are in difficulty and cannot meet the quotas. We have to compare each artist’s quota with his reference and see if some tasks must be dispatched differently.

2Tasks ready to start
Identify the tasks that are ready to start. You need to get them started and assign them to artists. You must avoid leaving plans lying around because you think you can deal with them later. The truth is that you may forget them and create a new bottleneck.

What you have to always keep up to date:

  • The list of tasks not yet started that are known to be valid from the previous task
  • The list of available artists (with few or more tasks in their todo list)

3Retakes
Identify the tasks that are not validated and try to know why they are not approved yet. A high retake rate is one of the most common reasons for being late. Having to make and redo the same shots can easily double or triple the time spent.

What you have to always keep up to date:

  • The list of tasks waiting for approval that are not yet validated
  • The list of tasks that didn’t start while they were planned for this
  • The number of retakes for each task
  • The estimated duration of the time spent on the task

4Assignments
It can happen in production that some artists have nothing left to do, or very few tasks on their todo list.
We are used to distributing to artists a small number of shots at a time not to overwhelm them. Therefore, it is necessary to be attentive to their todo list to continue to feed them and avoid a break in their work rhythm.

What you have to always keep up to date:

  • The list of available artists with few or none tasks in their todo list
  • The list of ready-to-go tasks

Conclusion

What you should remind is that there are four crucial parameters to follow in a production:

  • The quotas: to track productivity.
  • The list of tasks that are ready to start: to anticipate the next step.
  • The retake numbers: to identify slowdowns and bottlenecks.
  • The assignments: to make sure everyone is busy.

With this information in mind, you will be able to react immediately in case of unexpected events. Talk about it with the team before deciding any change. Big problems won’t occur anymore. You will feel safer, and all the stakeholders of the production will trust you even more!

If you have any questions or feedback about this article, feel free to post them in the comments!

We dedicated this blog to CG Production Management and CG Pipeline. Additionally, We propose a Slack channel where you can discuss your problems/solutions and learn from others. We are already 400+ to share tips and ideas. Join us, TDs and Production Managers from all over the world will be super happy to welcome you!

Spread the word